What is an Geomagnetic Sensor and Its Types
The geomagnetic field is another name for the earth's magnetic field. Geomagnetic sensors, often known as electronic compasses, are devices...
The geomagnetic field is another name for the earth's magnetic field. Geomagnetic sensors, often known as electronic compasses, are devices...
Sensors are physical objects that can detect events and changes in various parameters such as environment, temperature, humidity, and so...
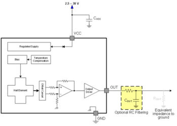
Edwin Hall discovers Hall voltage in 1879. The nature of the current in a conductor causes the Hall Effect. This...
Typically, radio waves, optical radiations, and occasionally acoustic waves are used to create wireless communication with a distant object. These...
In 1950, Samuel Bango created the first motion sensor, which he called a burglar alarm. He used the fundamentals of...
One of the biggest displays for aircraft manufacturers is the Paris Air show. Some of the brave pilots pull off...
Line sensor detect the presence of a black line by emitting infrared (IR) light and detecting the light levels that...
One type of electronic amplifier called an audio amplifier is used to amplify electronic audio signals with low power, such...
Maxim Integrated Products created the MAX232 IC, a voltage logic converter that converts the TTL logic level to TIA or...
Applications requiring switching and VHF (very high frequency) amplifiers are where NPN transistors like the 2N2222 are most frequently used....
© 2022 Semiconductor For You