Introduction
A signal generator is a type of electronic test equipment used to generate electrical waveforms. Depending on the application, it can generate different types of signals such as audio, radio frequency (RF), pulse, analog, and digital signals.
Signal generators are widely used in testing instruments, development systems, and troubleshooting electronic circuits. They are available in various shapes and sizes, and each type is designed to produce a specific type of waveform. Modern signal generators offer high accuracy, stability, and advanced features compared to earlier versions.
What is a Signal Generator?
A signal generator is an electronic instrument that generates continuous or discrete signals in both analog and digital forms. These signals are used for testing, debugging, signal tracing, troubleshooting, and adjusting the frequency response of amplifiers.
![]()
Different signal generators support various modulation techniques and amplitude ranges. The frequency and amplitude of the output signal can be adjusted according to the testing or simulation requirements.
Block Diagram of Signal Generator
The block diagram of a signal generator mainly consists of a voltage-controlled oscillator (VCO), modulator, control input, and output stage. The VCO is a key component because its output frequency depends on the applied control voltage.
![]()
When an audio or control signal is applied to the control input, the VCO generates a frequency-modulated signal. Signal generators can produce tones, digital patterns, arbitrary waveforms, and continuous wave (CW) signals.
For frequency modulation (FM), the modulator circuit is placed after the VCO. In amplitude modulation (AM), the output voltage level of the oscillator is varied. Signal stability and accuracy help in testing receiver performance.
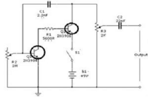
Signal Generation Circuit
Signal tracing is a common technique used to locate faults in electronic circuits. In this method, a signal is injected at one end of the circuit and traced through different stages to observe the response.
![]()
A basic signal generator circuit can be built using a resistor and capacitor to form an oscillator. This oscillator produces a harmonic-rich waveform suitable for signal insertion and testing purposes.
Types of Signal Generator
Signal generators are classified based on their functionality, frequency range, and signal type. Each type is designed to meet specific testing requirements.
Arbitrary Waveform Generator
Arbitrary waveform generators create complex and custom digital waveforms. These generators can output precise waveforms stored in memory and often include multiple output channels.
- Used for communication system testing
- High accuracy waveform generation
- Expensive compared to function generators
RF Signal Generator
RF signal generators produce radio frequency signals using techniques such as phase-locked loops (PLL) and direct digital synthesis (DDS). They generate analog signals over a specific frequency range. Microwave signal generators are similar to RF generators but operate at much higher frequencies. These generators are widely used in radar, satellite communication, electronic warfare, and broadcasting.
Audio Signal Generator
Audio signal generators produce audible signals in the frequency range of 20 Hz to 20 kHz. They are used to test audio equipment, measure distortion, and analyze frequency response. These generators offer low harmonic distortion and are commonly used in electronic laboratories.
Video Signal Generator
Video signal generators produce video signals with synchronization pulses. Synchronization is essential for proper image display in television systems, including horizontal and vertical sync signals.
Function Generator
A function generator produces standard waveforms such as sine, square, triangular, and sawtooth waves. Modern function generators use digital signal processing techniques to create accurate waveforms. They are commonly used in education, circuit testing, and electronic equipment repair.
Pulse Generator
Pulse generators produce pulse-shaped waveforms with adjustable width, rise time, fall time, and delay. These signals are essential for testing digital and analog circuits.
Signal Generator Format
Signal generators are available in various physical formats depending on their usage. These include bench-top instruments, USB-based generators, rack-mounted instruments, and software-based generators. Bench-top signal generators are preferred for standalone operation, while USB and PC-based generators are suitable for automated testing systems.
Applications of Signal Generator
- Testing and debugging electronic circuits
- RF and microwave system testing
- Communication systems such as Wi-Fi, cellular, GPS, and WiMAX
- Radar and satellite communication
- Audio and video broadcasting
- Research and development applications
