Introduction
The volt-ratio box is a simple and precise device used to measure high voltages. It operates on the principle of a resistive potential divider and is housed inside a wooden enclosure. The device ensures accurate voltage measurement by stepping down high voltages for easier evaluation.
The volt-ratio box is particularly useful for measuring voltages greater than 1.8 volts. Since a potentiometer typically has a range of less than 2 volts, the volt-ratio box (or volt-box) is used alongside the potentiometer to measure higher voltages.
It consists of a high resistance (30 Ω to 50 Ω per volt) with multiple tappings, functioning as a potential divider. For instance, in a volt-box with 50 Ω per volt, the connections to the potentiometer are made from two tapping points separated by a certain value (say 75). If a voltage between 75 V and 150 V needs to be measured, the terminals marked 150 V and common are used.
![]()
Thus, if the potentiometer reading is 1.25 V, the actual unknown voltage across the volt-box terminals is 1.25 V × (150/75) = 2.5 V equivalent in scale. In essence, the volt-ratio box enables the measurement of unknown high voltages using a simple
potential divider concept.
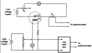
Voltmeter Calibration
The volt-ratio box is also employed in calibrating voltmeters and wattmeters using a DC potentiometer. The setup involves two circuits — a low voltage circuit for the current coil and a high voltage circuit for the potential coil.
![]()
A low voltage supply energizes the wattmeter’s current coil (CC), and the current is adjusted using a rheostat (Rh) connected in series. Meanwhile, the high voltage supply powers the potential divider circuit. The volt-ratio box steps down the voltage, and the tappings are adjusted as required. A voltmeter measures the voltage (V), and an ammeter measures the current (I), allowing the true power to be determined as:
Power = V × I
The calculated power value is compared with the reading shown on the wattmeter. Any deviation indicates a positive or negative calibration error.
Example
Suppose the voltage applied to the volt-ratio box produces a potentiometer reading of 0.825 V.
Using the formula:
V = 0.825 × (300 / 1.5) = 165 volts
During high voltage measurements, current flows through the internal resistance R of the volt-ratio box.
This resistance causes a small voltage drop and consumes power from the measurement source.
To minimize power loss, a high resistance value is used — typically 100 Ω/volt or 200 Ω/volt —
which limits the current to 5–10 mA.
The multiplying factor of a volt-ratio box indicates how many times the voltage is stepped up or down, enabling precise high-voltage measurements with minimal energy loss.
Conclusion
The volt-ratio box is an essential instrument for measuring and calibrating high voltages safely and accurately.
By functioning as a resistive potential divider, it allows precision instruments like potentiometers and wattmeters to work efficiently within their voltage limits.
