LM556 Dual Timer IC : Pin Diagram & Its Working
The LM556 Dual timing circuit is a controller capable of producing accurate time delays or oscillation. The LM556 is a...
The LM556 Dual timing circuit is a controller capable of producing accurate time delays or oscillation. The LM556 is a...
74HC595 IC is a 16-pin shift register IC consisting of a D-type latch along with a shift register inside the...
The CA3140 is an integrated circuit operational amplifier that combines the advantages of high voltage PMOS transistors with high voltage...
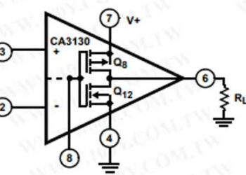
The CA3130 is a combination of both CMOS and bipolar transistors(BiCMOS).CA3130 is a BIMOS op-amp that has advantages of both...
An Optocoupler is an electronic component that interconnects two separate electrical circuits utilizing a light-sensitive optical interface. The transformer provides...
The 2SA1015 is a PNP transistor that is mainly used for general purpose amplification. This transistor consists of three terminals:...
The IC 4049 consists of six NOT gates inside it and has a high input supply voltage with a maximum...
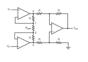
The AD623 is an Instrumentation Amplifier with Rail to Rail feature. It also operates at a very low current of...
This cell is called an ENERGISER. The World’s Longest Lasting 2032 Battery as it holds power for up to 10...
The 1N4148 is a standard silicon switching signal diode. It is one of THE long-lived switching diodes because of its...
© 2022 Semiconductor For You